トップページ
最新のお知らせ(令和8年3月)
三車協の紹介
自動車車体整備事業者憲章
組合事業
お知らせ
組合員・賛助会員
賛助会員
桑名・いなべ方面
四日市・菰野方面
鈴鹿・亀山方面
伊賀・名張方面
津・一志方面
松阪・多気方面
伊勢・度会・志摩方面
尾鷲・熊野・北牟婁郡方面
入会案内
入会申込書ダウンロード
お問い合わせ
会員限定ページ
講習会動画
共済保険・グループ保険
トップページ
最新のお知らせ(令和8年3月)
会員限定掲示板
アクセス・地図
お気軽にご相談ください
☎
059-227-6534
お問い合わせ
お問い合わせ時間
10:00~16:00
問い合わせフォームでのお問い合わせは、24時間受け付けて
おります。
休日:土曜日・日曜日・祝日・冬季夏季休業日
講習会・
研修・セミナー
講習会のご案内
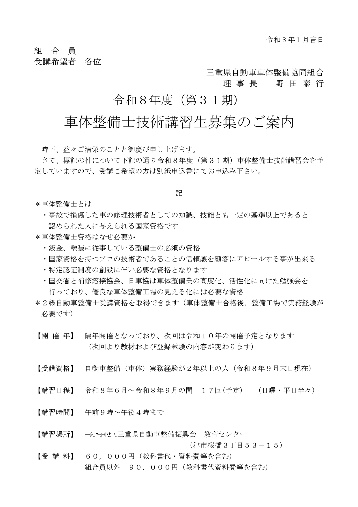
令和8年度(第31期)
車体整備士技術講習生募集のご案内
下記の書類をクリックするとPDFとして開きます(必要に応じ保存してください)
講習会終了分
講習会終了分
下記の書類をクリックするとPDFとして開きます(必要に応じ保存してください)
講習会終了分